魔兽世界中如何使用心能导流器?本文将为大家介绍心能导流器的作用及使用方法,并提供更多的奖励和机制内容。让我们一起来了解吧!
魔兽世界心能导流器怎么用?今天小编给大家带来的就是魔兽世界心能导流器有什么用,怎么用的相关内容介绍,想了解更多奖励、机制内容快跟小编瞧一瞧吧。
心能导流器升级
![]()
要点
心能导流器在你的盟约圣所中,通过圣所升级被激活。
只能为角色当前盟约所在地图提供心能导流,可以导流到6处地点。
心能导流器可升级三次,每研究一层科技,就可以增加两个导流地点。
每24小时可花费25贮藏心能导流到一个地点。每日重置后,可以再次选择一个导流地点。
每10天可以将一个心能流永久地引导到一个地方。因此,需要60天才能为所有地点永久提供心能导流。
有一处地点可解锁两个额外的日常任务,奖励声望点。 每个盟约都可通过二级心能导流器获得一个新的专属世界任务,完成该世界任务额外奖励125点盟约地图对应声望(炽蓝仙野荒猎团、玛卓克萨斯不朽军团、晋升堡垒晋升者、雷文德斯收割者之庭)。
法夜的心能导流器对应着一个专属声望势力:魅夜王庭,通过每天的任务和世界的任务可获取声望军需官提供的很多独特的奖励
每个盟约的一级心能导流器都能召唤一种特殊稀有,只有心能引流到该地点的对应盟约玩家可以召唤它们,但是其他盟约成员可以参与战利品拾取。这些稀有掉落或者可以解锁一些特殊收藏品:
![]()
每个盟约的三级心能导流器都能召唤一种更为强大的特殊稀有,只有心能引流到该地点的对应盟约玩家可以召唤它们,但是其他盟约成员可以参与战利品拾取。但特殊收藏品只限当前盟约角色可获得。
![]()
![]()
每个盟约的一级心能导流器均可导流到一处地方为玩家提供一种特殊宝藏,宝藏可开出蓝装、灰色品质物品、贮藏心能、材料、任务物品等,特殊宝藏的开启均需要完成小游戏之类的特殊步骤,其中格里恩导流器一级导流到纯洁之巅,提供的宝箱”纯洁赎罪“中开出的坐骑谦逊灵豹和双手武器纯锋巨刃幻化较为吸引人。
![]()
![]()
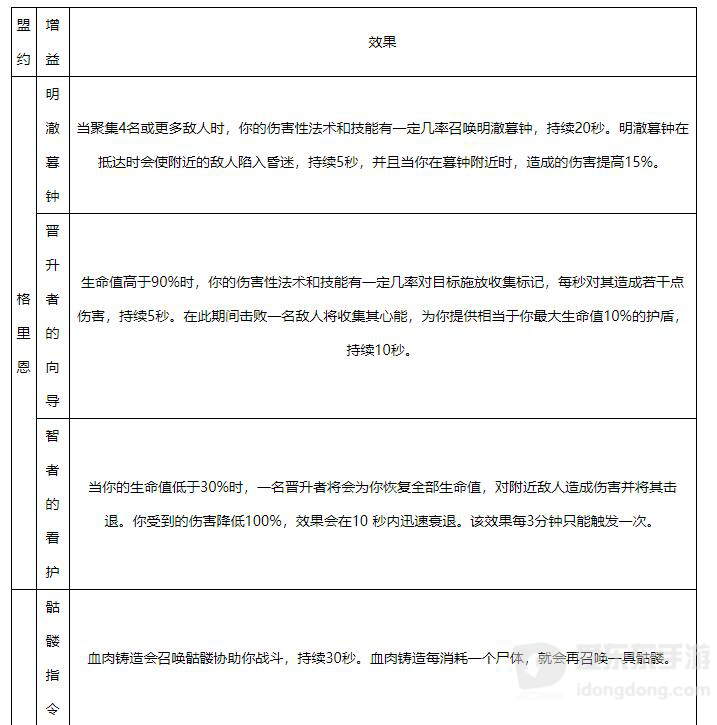
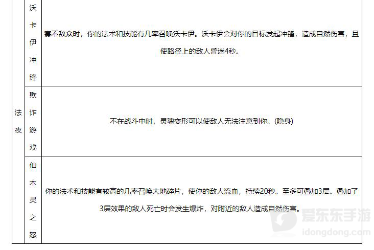
三级心能导流器可将心能导流至某个地点,为玩家提供三种特殊增益,一旦导流到该处,某个位置会出现三个NPC为对应盟约成员发放增益Buff,buff持续24小时,仅在开放世界中有效。
![]()
![]()
![]()
通过心能导流器可获取一种专属货币——感激之礼,该货币可用于购买失落记忆编年史,使用:在史籍中搜索失落的记忆,获取一段你还没有得到的、属于你的职业的关于传说之力的记忆。这也是除了地下城、爬塔玩法之外,传奇符文铭刻之力的另一种获取方式。
![]()

豫公网安备41010202003358